作为一座曾无核心芯片产业基础的内陆城市,合肥用十年时间实现“从无到有、从有到强”的跨越,其“龙头引领、人才筑基、创新突围、生态赋能”的四维发展路径,成为区域产业崛起的典型样本。
合肥市对集成电路产业的定位明确,将其置于战略性支柱产业的地位。目标将集成电路与新型显示融合打造世界级产业集群,提升电子制造基础能力,构建与新能源汽车等终端产业协同的“车芯屏智”融合生态。政策贯穿集成电路设计、制造、封测、设备材料等环节,从研发端的流片、EDA工具补助,到生产端的项目投资补贴,再到市场端的产业链采购补助,构建完整政策支持体系。


截止2025年,合肥多数区县中,仅高新区、经开区等产业核心区域发布了多条集成电路专项政策,分别聚焦设计创新、晶圆制造、显示驱动芯片等细分领域,通过流片补贴、用地优惠等强化集聚;新站区、庐阳区等区域根据自身产业基础,多依托通用科创政策间接支持该产业。

“引进一个龙头,带动一个集群”是合肥集成电路产业发展的核心逻辑。2015年,合肥建投与力晶创投合资成立晶合集成,填补了安徽省12英寸晶圆制造空白,开启了产业崛起的序章,在晶合集成的“磁石效应”下,合肥集成电路产业链上下游企业加速集聚:
上游设备与材料:国产化突破成效明显。设备方面,芯碁微装的直写光刻设备国内领先,开悦半导体的涂胶显影机技术水平突出,鋐棋科技即将量产5纳米制程核心零部件;材料方面,芯聚德科技实现IC载板量产,天曜新材料开发出6英寸碲锌镉全单晶锭,合光光掩膜、广钢气体等企业则保障了特种气体等基础材料供应,逐步降低对外依赖。
中游设计、制造、封测:核心环节实力强劲。设计领域聚集联发科、伏达半导体等企业,产品覆盖显示驱动、车规级电源管理等,睿普康更是研发出全球首款卫星双向通话芯片;制造领域,晶合集成12英寸晶圆代工月产能2025年底将超15万片,28纳米逻辑芯片通过验证,长鑫存储在动态存储领域跻身行业前列;封测领域,颀中科技、新汇成作为国内龙头,具备12英寸晶圆全制程封装测试能力,均已登陆科创板。
下游应用场景:与本地优势产业深度融合。该环节紧密对接合肥“车芯屏智”主导产业,显示驱动芯片适配京东方等企业的新型显示产品,车规级芯片供应比亚迪等车企,智能家电芯片则配套本地家电产业集群,同时还拓展至卫星通信、光伏储能等新兴场景,形成“应用牵引研发、研发支撑应用”的良性循环。

从区级企业数量分布来看,截至2025年三季度,全市已集聚集成电路企业450余家、专业人才3.3万人,其中合肥高新区集成电路企业数量最多,产业链布局最为完善。

合肥市作为安徽省乃至全国集成电路产业的重要增长极,近年来在政策引导、资本投入和技术创新等方面取得了显著成效。截至2024年底,合肥市集成电路产业规模已突破500亿元,年均增长率保持在20%以上,显示出强劲的发展势头。

截至2024年,合肥市集成电路产业规模持续扩大,从集成电路产量来看,合肥市动态存储芯片和显示驱动芯片市场占有率位居全球前列,2024年集成电路产量达到20.81亿块。

根据2023年公布数据,合肥高新区的产业规模达到150亿元,经开区的产业规模为210亿元,新站高新区的产业规模为90亿元。合肥市的集成电路产业在这些区域的分布较为均衡,且具备较强的集聚效应。

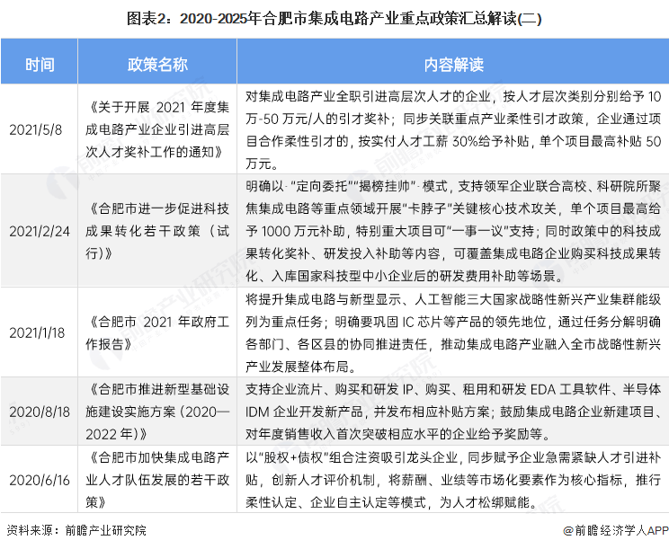
在“十四五”规划期间(2021‑2025年),合肥市明确了集成电路产业发展的核心目标和重点任务。合肥将通过“链长制”推动产业链的协同发展,确保从芯片设计、晶圆制造到封装测试的各个环节都能得到充分支持。
合肥集成电路企业数量不断增长,新注册企业数量逐渐降低,2024年合肥市集成电路新注册企业数量为18家,较2023年减少8家。

截至2025年11月,合肥市已汇聚集成电路上市企业7家,独角兽企业6家,国家级“专精特新小巨人”企业20家。合肥市集成电路产业企业竞争力十分强劲。

从企业分布来看,“龙头引领”模式也从核心区延伸至全市,高新区集聚200余家重点企业,占全市总量超60%,开梦科技、圣达电子等企业在存储主控、电子浆料领域稳居行业前列;肥西县通过引进存储芯片测试工厂、润昇半导体等项目,构建起“龙头配套+创新企业”的县域产业生态。

合肥各区域集成电路产业载体围绕全市“芯屏汽合”战略布局,形成了以高新区、经开区、新站高新区为核心,其他区域配套补充的格局。高新区整体产业链完整,拥有总部基地和“芯火”双创基地;经开区聚焦制造与装备,依托空港科技园承载晶圆制造;新站区侧重封测与材料协同,服务新型显示产业。庐阳区“芯庐州”产业园2024年投用,标志产业布局向中心城区延伸。

从集成电路产业融资情况来看,截止2025年,合肥市集成电路产业融资情况火热,无论是半导体器件/材料制造商还是集成电路设计/制造/封测企业,融资事件都较多。这表明合肥市集成电路产业链发展势态良好,企业较受资本青睐。

从合肥市历年集成电路产业融资事件数量来看,近几年融资事件数量保持在高水平,融资金额也维持在较高水平,已披露信息的融资事件中,融资金额大都达到数千万人民币。

合肥市构建“高新设计、经开制造、新站封测、庐阳导入、县域配套”的差异化布局,形成“三核引领、全域协同”产业生态。高新区聚焦创新策源,承担化合物半导体与EDA攻坚任务;经开区聚焦规模制造,保障存储芯片战略产能;新站区聚焦特色应用,实现“芯屏汽合”联动;庐阳区聚焦产业导入,填补中心城区集成电路空白。各区域规划目标到2025年形成4个省级以上创新平台、13个特色芯片板块,全市产业规模突破千亿元。


更多本行业研究分析详见前瞻产业研究院《中国集成电路(IC)行业市场前瞻与投资战略规划分析报告》